Format: Escape‑Room‑Mini‑Spiel, 8–12 Minuten pro Gruppe, 2–5 Personen
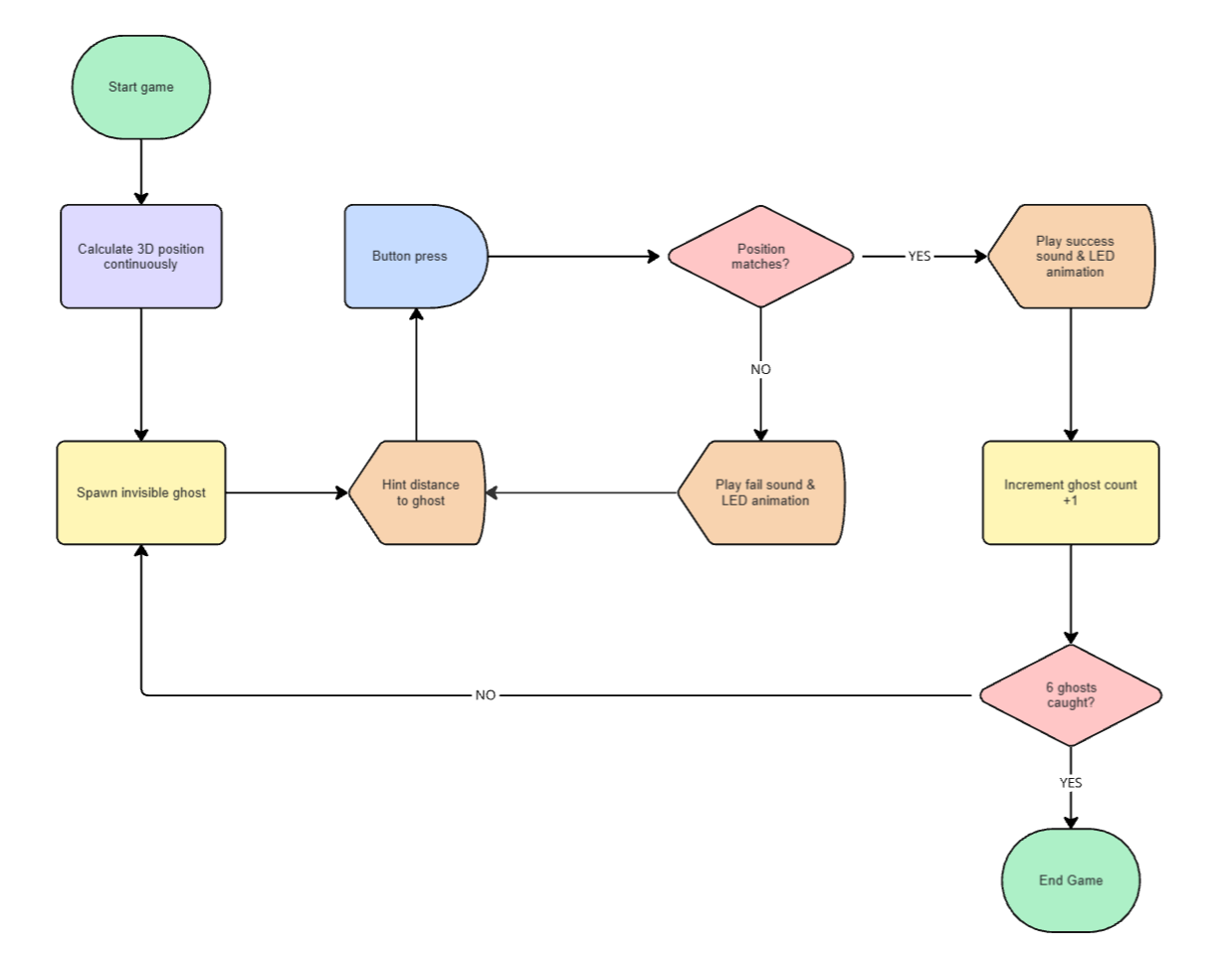
Kernmechanik: Spielende bewegen sich mit einem „Protonensauger“ (alter Staubsaugerkopf als Controller‑Prop) durch den Raum und „fangen“ mehrere Geister. Jeder gefangene Geist offenbart einen Teil eines Codes. Vollständiger Code = Finale.
Zielgruppe: Kinder, Studierende ohne Technik‑Vorkenntnisse
USP: Haptischer „Sauger“-Prop mit klaren Audio‑und LED-Hinweisen
Geisterjagd nutzt UWB-Technologie (Ultra-Wideband), um präzise Indoor-Positionierung ohne optische Systeme (Kameras, Laser) zu realisieren. Der Fokus liegt auf:
Accessibility: Keine Headsets, einfache Bedienung
Social Play: Teamwork, gemeinsames Erleben
Tangible Interaction: Physisches Prop als zentrales Interface
UWB-Charakteristika:
Frequenzbereich: 3,1–10,6 GHz (lizenzfrei)
Pulsdauer: <2 ns → hohe Zeitauflösung
Two-Way Ranging (TWR): Laufzeitmessung zwischen Anker und Tag
Genauigkeit: 10–30 cm (ideal), 30–50 cm (real mit Multipath)
Vorteile vs. Alternativen:
Technologie
Genauigkeit
Latenz
Kosten
Multipath-Resistenz
UWB
10–30 cm
50–150 ms
Mittel
Hoch
Bluetooth LE
1–5 m
100–500 ms
Niedrig
Niedrig
Optisches Tracking (IR)
1–10 cm
10–50 ms
Hoch
Mittel
WiFi RTT
1–3 m
200–1000 ms
Niedrig
Niedrig
Entscheidung: UWB bietet beste Balance aus Genauigkeit, Robustheit und Kosten für Indoor-Szenarien.
In dieser Phase wird kontinuierlich die Distanz zum nächsten, noch nicht gefangenen Geist berechnet und in 256 Stufen gemappt.
Eingangswerte:
UWB-Module liefern Distanz zum nächsten Geist.
Distanz wird auf 0–255 quantisiert (256 Abstufungen).
Verhalten:
UWB:
Kontinuierliche Distanzmessung zum nächsten Geist.
Distanz → Wert 0..255.
LEDs:
Blinkrate / -muster hängt von der Distanz ab:
Weit weg → langsam blinkend.
Nahe dran → schneller blinkend.
Audio:
Ein Ambient-Sound läuft.
Lautstärke hängt von der Distanz ab:
Weit weg → leiser.
Nahe dran → lauter.
Vibration:
Optional in dieser Phase aus oder nur leicht moduliert (kann später verfeinert werden).
Interaktion (Saug-Button in Phase 3):
Wenn in dieser Phase auf den Fangen-/Saug-Button gedrückt wird (aber noch nicht nah genug für Phase 4):
Es wird kein Geist gefangen.
Ein sauger_fail-Sound wird abgespielt.
Der Motor vibriert unregelmäßig ("Fehlversuch").
Die Phase bleibt weiterhin Phase 3 – Suchen.
Übergang nach Phase 4:
Wenn UWB meldet, dass der Spieler nah genug am nächsten Geist ist (unter definierter Capture-Distanz), wechselt das Spiel zu Phase 4 – Finden & Einsaugen.