
| Gruppenmitglied | Matrikelnummer | Verantwortlichkeiten |
|---|---|---|
| Aurelia Nejati | 2714657 | Programmierung, Art und Dialog |
| Karl Diedrichsen | 2735379 | UI, Sound, Dialog |
| Mana Zahrie | 2712989 | Programmierung, Art und Dialog |

Fellheim Café ist ein narratives Café-Management-Spiel, in dem Spielende Gäste bedienen und durch kurze Dialoge Einblicke in deren Gedanken und Einstellungen erhalten.
Durch zeitbasiertes Gameplay und Entscheidungen im Arbeitsalltag werden gesellschaftliche Konflikte subtil thematisiert.
Gamelink: manatro.itch.io/fellheim-cafe
Projektdokumentation: Fellheim Cafe Dokumentation
Alles wird mit der Maus gemacht.

¶ Wärme trotz schwerem Thema
|
¶ Zugänglichkeit vor Komplexität vom Gameplay
|
¶ Spieler-Agency
|
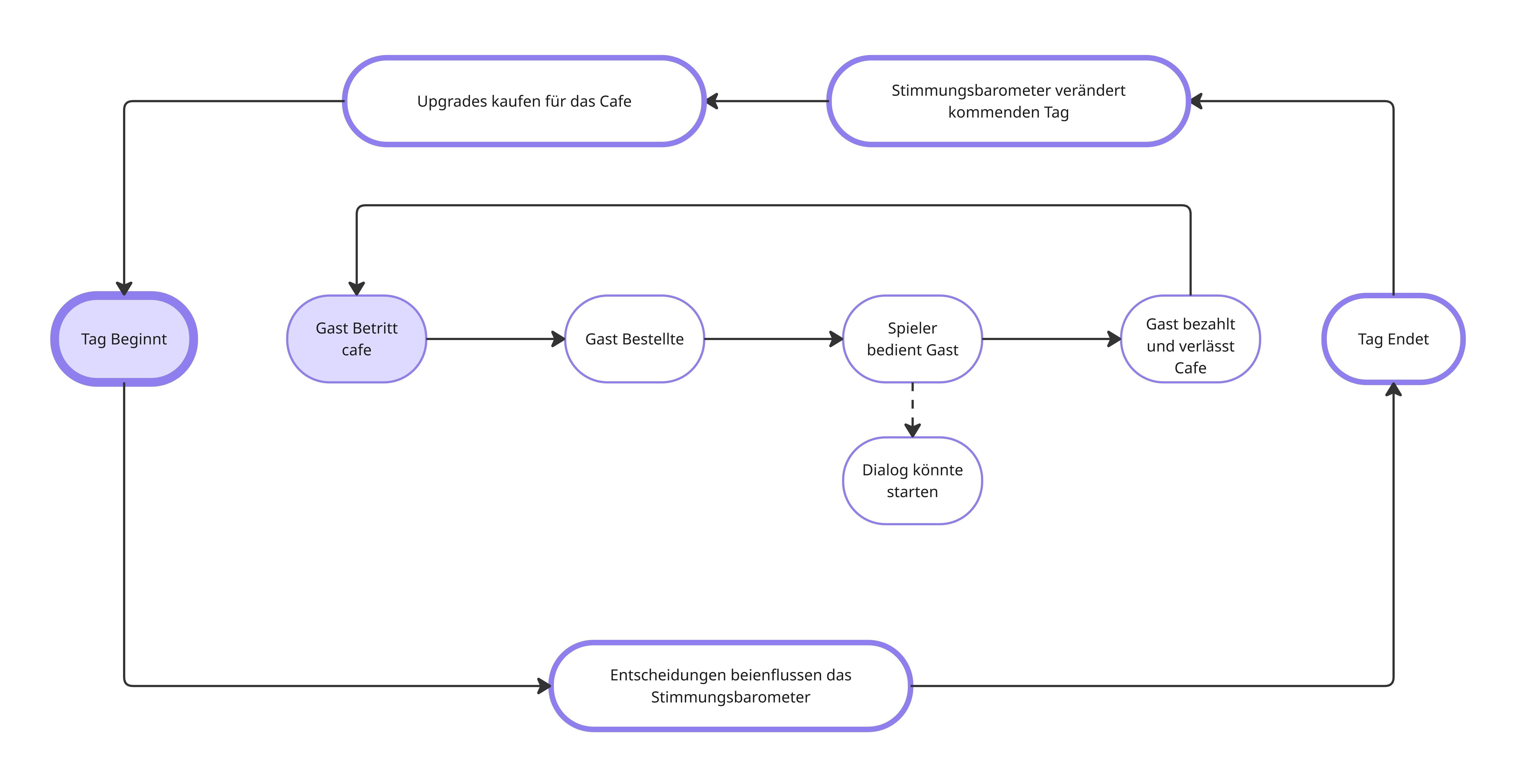
Das Gameplay ist in 5 Ingame-Tage aufgeteilt, die jeweils ungefähr 5 Minuten dauern.

Das Spiel hat verschiedene Endszenen hat basierend auf den Dialogoptionen, die die Spieler:innen wählen. Dadurch kann es für Spielende interessant sein, das Spiel erneut zu spielen, um weitere Dialogpfade und unterschiedliche Reaktionen zu entdecken.
Die Spieler:innen besitzen ein Café in Hundehausen. Zu Anfang des Spiels kommt eine Katze, die einem erzählt, dass die Katzen Stadt überflutet wurde. Viele Katzen seien nach Hundehausen geflüchtet, worüber nicht jeder Hund so glücklich ist.
Es gibt die Hunde:
Rolf: Er hat Angst vor den Katzen, vor allem vor ihren scharfen Krallen.
Raul: Er ist ein Polizist fest an Recht und Ordnung glaubt. Dass manche Katzen, die neu in die Stadt gekommen sind, für Chaos sorgen und sich nicht immer an die Regeln halten, passt ihm gar nicht.
Renate: Eine Mutter die sehr besorgt ist, weil ihr Sohn auf einmal mit Katzen auf die selbe Schule gehen muss.
Richard: Ein Hund auf Wohnungssuche, der befürchtet, dass mit all den neuen Katzen in der Stadt seine Chancen eine Wohnung zu finden noch schlechter werden.
Und es gibt die Katzen:
Mira: Sie hat in der Flut ihre Wohnung verloren und musste nach Hundehausen fliehen. Sie ist besorgt, dass sie als Katze in Hundehausen nicht willkommen ist.
Milan: Sie musste auch aus Katzenhausen fliehen. Auf der Suche nach einem Job in Hundehausen merkt sie, dass die Hunde ihre Ausbildung als Architektin nicht ernst nehmen.
Muriel: Sie lebt schon lange in Hundehausen. Doch jetzt wo all die fremden Katzen in die Stadt kommen, fühlt sie sich als würde sie selbst von den Hunden als Fremde behandelt werden. Sie setzt sich dafür ein, dass Katzen gerecht behandelt werden.
Magda: Auch sie musste nach Hundehausen fliehen, merkt aber dass sie mit Hunden persönlich nicht so gut klarkommt. Sie findet ihre Gewohnheiten und Verhalten merkwürdig und langweilig.
Durch die Dialoge können die Spieler:innen die Charaktere beeinflussen. Er kann ihre Ängste und Vorurteile bekräftigen, oder sie hinterfragen. Von Tag zu Tag spitzt sich die Lage zu. Wenn man die falschen Entscheidungen trifft, können schlimme Sachen passieren.
Dadurch sollen die Spieler:innen für Themen wie Migration und Fremdenfeindlichkeit sensibilisiert werden, wobei eine gewisse Distanz zu dem Thema gewahrt wird, da es im Spiel um Hunde und Katzen geht.
Das Spiel verfolgt eine bewusst zugängliche und freundliche Ästhetik, die Spieler:innen zunächst in eine gemütliche, angenehme Atmosphäre eintauchen lässt. Zudem war es uns wichtig, dass wir alle Graphischen Assets selber machen.
Für den Art Style wird Pixel Art auf einem Canvas mit der Größe 384 × 216 verwendet. Es kommen überwiegend warme Farben zum Einsatz, die im Kontrast zu blauen Elementen stehen. Durch die warmen Farbtöne wirkt das Spiel insgesamt sehr gemütlich und einladend.
Der blaue Kontrast wirkt hingegen bewusst kühler und steht im thematischen Zusammenhang mit dem ernsten Thema Alltagsrassismus, das im Spiel behandelt wird.
Die Soundeffekte sollen im Kontrast zum Pixel-Art Stil realistisch und immersiv sein. Man soll sich fühlen, als wäre man in einem echten Café. Die Effekte wurden fast alle extra für dieses Spiel aufgenommen. Durch Multi-Sampling wurde bei den meisten Sounds dafür gesorgt, dass sie nicht zu repetitiv Klingen.
Da im Spiel viel Dialog vorkommt, wurden verschiedene Stimmen aus echten Aufnahmen von Hunden und Katzen erstellt, die sich den verschiedenen Emotionen der Charaktere anpassen. Inspiration dafür waren die Stimmen aus Animal Crossing.

Im ersten Bild testeten wir den Aufbau der Szene und schauten, welche Charaktergröße gut aussah.
Im zweiten Bild testeten wir die Charaktere und Assets, die teilweise auch final genutzt wurden.


Wir haben, vor allem Animationen genutzt die wir direkt in Godot gemacht haben, beispielsweise bewegen sich die NPCS hoch und runter beim gehen.
Es gibt mehrere kleine Animationen mit 2 Frames beispielsweise: die verschiedenen Emotionen, das öffnen des Ofens, das öffnen der Kasse

Und die Animation der Kakaomaschien und es Überlaufens des Kakaos

Das Ingame UI besteht aus einer Mischung aus diegetischen und nichtdiegetischen Elementen. Die Bestellungen werden in Sprechblasen über den Köpfen der Kunden angezeigt, die Dialoge in Textboxen unterhalb der Charaktere. Die Statusanzeigen für Geld und die Uhrzeit wurden als diegetische Elemente auf dem Tresen realisiert. Das Tutorial wurde ebenfalls in Form eines Zettels, der auf dem Tresen liegt, eingebaut.

Oktober:
November:
Dezember:
Januar:
Assets Feature
| Hunde Sprites | Art | must have | done |
| Katzen Sprites | Art | must have | done |
| Hintergrund | Art | must have | done |
| Tresen | Art | must have | done |
| Ofen | Art | must have | done |
| Kakao Maschine | Art | must have | done |
| Donut | Art | must have | done |
| Donut Frostings | Art | must have | done |
| Donut Toppings | Art | must have | done |
| Tasse | Art | must have | done |
| Kakao Frostings | Art | must have | done |
| Kakao Toppings | Art | must have | done |
| Endszenen Assets | Art | must have | done |
| Sprechblasen | UI | must have | done |
| Pause Knopf | UI | must have | done |
| Main Menu | UI | must have | done |
| Uhr | UI | must have | done |
| Geldanzeige | UI | must have | done |
| Stimmungsanzeige | UI | must have | done |
| Donut Sounds | Sound | must have | done |
| Kakao Sounds | Sound | must have | done |
| Geld Sounds | Sound | must have | done |
| Stimmen | Sound | must have | done |
| Dialog System | must have | done |
| Dialoge | must have | done |
| Donuts backen | must have | done |
| Kakao kochen | must have | done |
| Upgrades kaufen | must have | done |
| Hunde Stimmung | must have | done |
| Endszenen | must have | done |
| Main Menu | must have | done |
| Settings | must have | done |
| Aufgabenbereich | Karl | Aurelia | Mana |
| Game Design | 5h | 15h | 15h |
| Programming | 35h | 40h | |
| Art | 30h | 10h | |
| UI/UX | 10h | 4h | 4h |
| Sound | 20h | ||
| Narrative Design & QA | 25h | 5h | 15h |
| Gesamt | 60h | 87h | 84h |
Musik: von Tri-Tachyon: https://soundcloud.com/tri-tachyon/albums
Dialogic : https://dialogic.pro/
Sounds: